绿维文旅林峰博士当选中国旅游景区协会专家委员会副主任
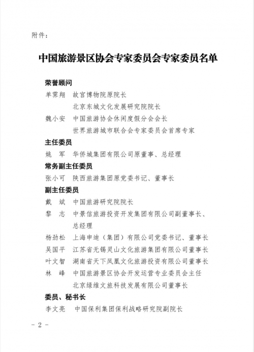
8月12日,中国旅游景区协会发布《关于公布中国旅游景区协会专家委员会专家委员的通知》。绿维文旅董事长林峰博士荣誉当选为中国旅游景区协会专家委员会副主任并入选中国旅游景区协会专家委员会专家库。
绿维文旅作为中国旅游景区协会景区开发运营专业委员会主任单位,在提高景区开发运营效率、保障景区开发运营质量、搭建景区开发运营服务与交流平台等方面发挥了积极的作用。林峰博士表示作为景区开发运营专委会首届主任和中国景区协会专家委员会副主任,将全力以赴,做好服务,高效实干,不辱使命!
以下为通知全文:




中国旅游景区协会是民政部批准成立的国家一级社团组织,由全国旅游景区行业和与景区相关企事业单位在平等自愿基础上组成的全国旅游景区行业协会,是连接政府、景区和企事业单位的桥梁纽带,聚集了国内近千家4A、5A等著名景区和知名企业,在反映景区诉求、维护景区权益、提供信息咨询、制定行业标准、开展资质认证、加强岗位培训、推进业务交流和A级景区管理等方面,发挥着重要的指导与服务作用。
此前,在中国旅游景区协会的指导下,由绿维文旅牵头发起的中国旅游景区协会景区开发运营专业委员会于2020年5月22日正式成立,绿维文旅任主任单位,绿维文旅集团董事长林峰当选第一届主任。
中国旅游景区协会景区开发运营专业委员会的成立旨在聚集全国主流景区开发运营机构、开发服务机构、景区管理机构,引入景区开发策划、规划、设计、建造、招商、运营等环节的国际国内一流资源,开展学术与业务交流,提高景区开发运营效率,保障景区开发运营质量,搭建景区开发运营服务与交流平台,是中国旅游景区协会的重要功能单元。

此次,绿维文旅董事长林峰博士荣誉当选中国旅游景区协会专家委员会副主任,未来,在林峰博士的带领下,中国旅游景区协会景区开发专业运营委员会将会积极发挥专委会的作用,努力为景区质量提升做好服务,为景区运营工作作出贡献,致力于推动中国景区蓬勃发展。
本文地址:http://www.lvyoutoutiao.net/xinwen/801.html
友情提示:投资有风险,创业须谨慎!编辑声明:旅游头条是仅提供信息存储空间服务平台,转载务必注明来源,文章内容为作者admin个人观点,不代表本站立场且不构成任何建议,本站拥有对此声明的最终解释权。如果读者发现稿件侵权、失实、错误等问题,可联系我们处理:1074976040@qq.com
- 1
- 2
- 3
- 甘做科技强国征程中的一颗“螺丝钉” ——记锆铪火法分离法发明人、上海哈峰新材料董事长朱兴峰2021-08-19 23:44:35
- 绿维文旅林峰博士当选中国旅游景区协会专家委员会副主任2021-08-18 18:09:59
- 「中国有约」和田团城老城换新颜 居民吃上旅游饭2021-08-18 13:17:22
- 特别赛道回顾|新血计划X西安欢乐谷特别赛道圆满收官2021-08-17 23:14:31
- 数字化+交互体验,燃旅助力智慧旅游升级2021-08-14 14:28:39
-
爱情电影、鬼片都在这取景过!四大影迷必访经典电影饭店
2020-05-28
-
文青出动!全球8大特色图书馆饭店尽情当书虫、伴书香入睡
2020-05-28
-
4
存钱度假去!热带雨林树屋、火山口温泉全球5处纾压旅游提案
2020-05-28
-
熊本住宿、人吉温泉|人吉第一名的温泉饭店・清流山水花鲇之里
2019-12-02


